Tuesday May 2026

হটলাইন

কনটেন্টটি শেষ হাল-নাগাদ করা হয়েছে: সোমবার, ১৫ সেপ্টেম্বর, ২০১৪ এ ১০:১৭ AM

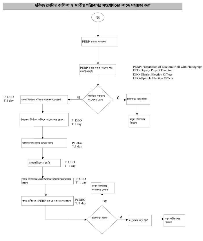
ছবিসহ-ভোটার-তালিকা-ও-জাতীয়-পরিচয়পত্র-সংশোধনের-কাজে-সহায়তা-করা

কন্টেন্ট: সেবা এবং ধাপ

ফাইল ১

এক্সেসিবিলিটি

স্ক্রিন রিডার ডাউনলোড করুন